首页 > 政策法规> 地方政策 > 详情
陕西省知识产权局丨关于2023年陕西省专利转化专项计划项目的公示
陕西省知识产权局
关于2023年陕西省专利转化专项计划项目的公示
根据《陕西省知识产权局关于组织申报2023年陕西省专利转化专项计划项目的通知》(陕知发〔2023〕13号)文件精神,经各单位申报、专家评审、局党组会研究决定,现将拟立项的2023年陕西省专利转化专项计划项目名单予以公示。
公示时间自2023年6月19日至26日。公示期内如对公示对象有异议,可通过书面方式反映,注明联系方式。单位反映情况的,请出具正式函件并加盖公章;个人反映情况的须采用实名。
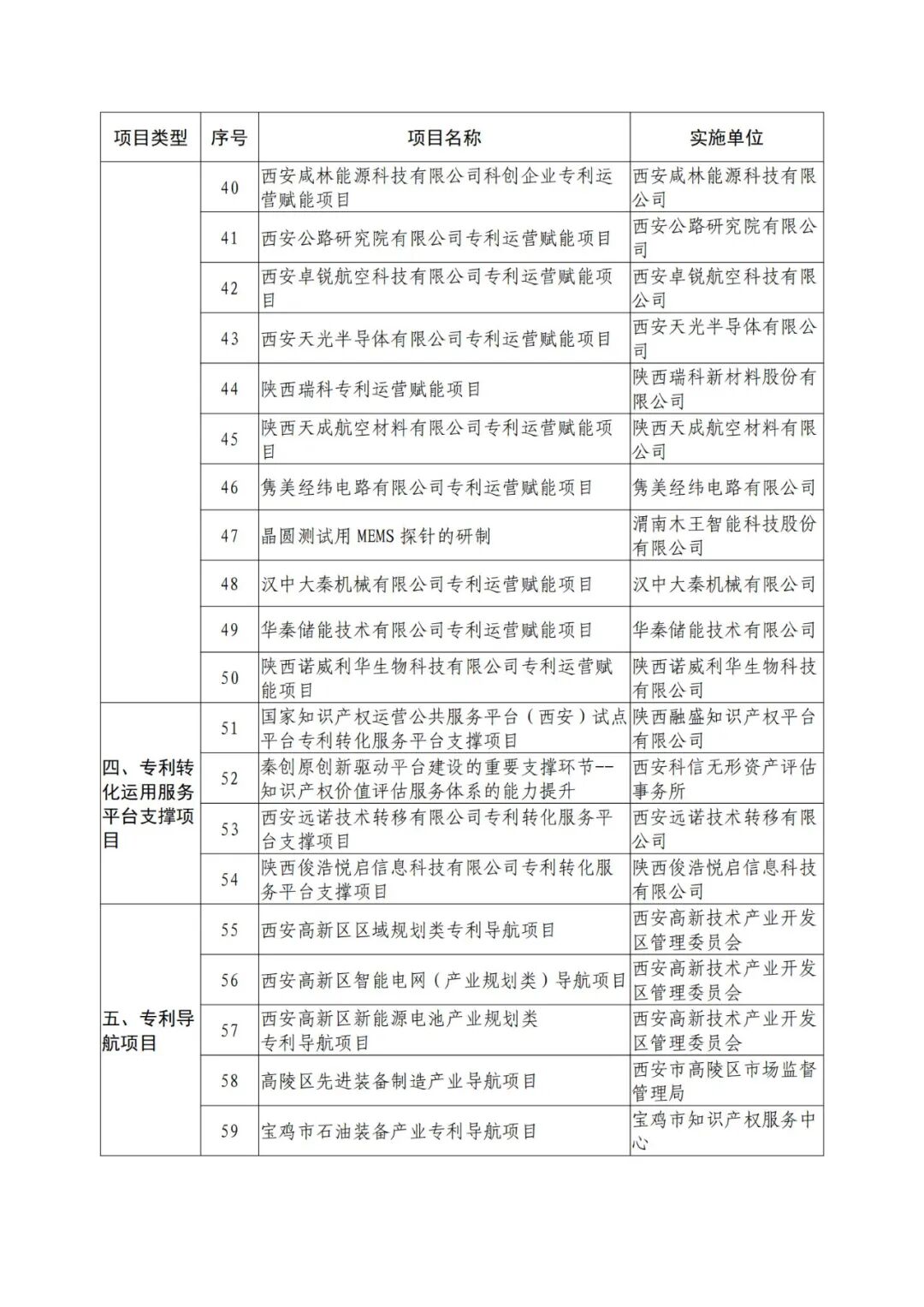
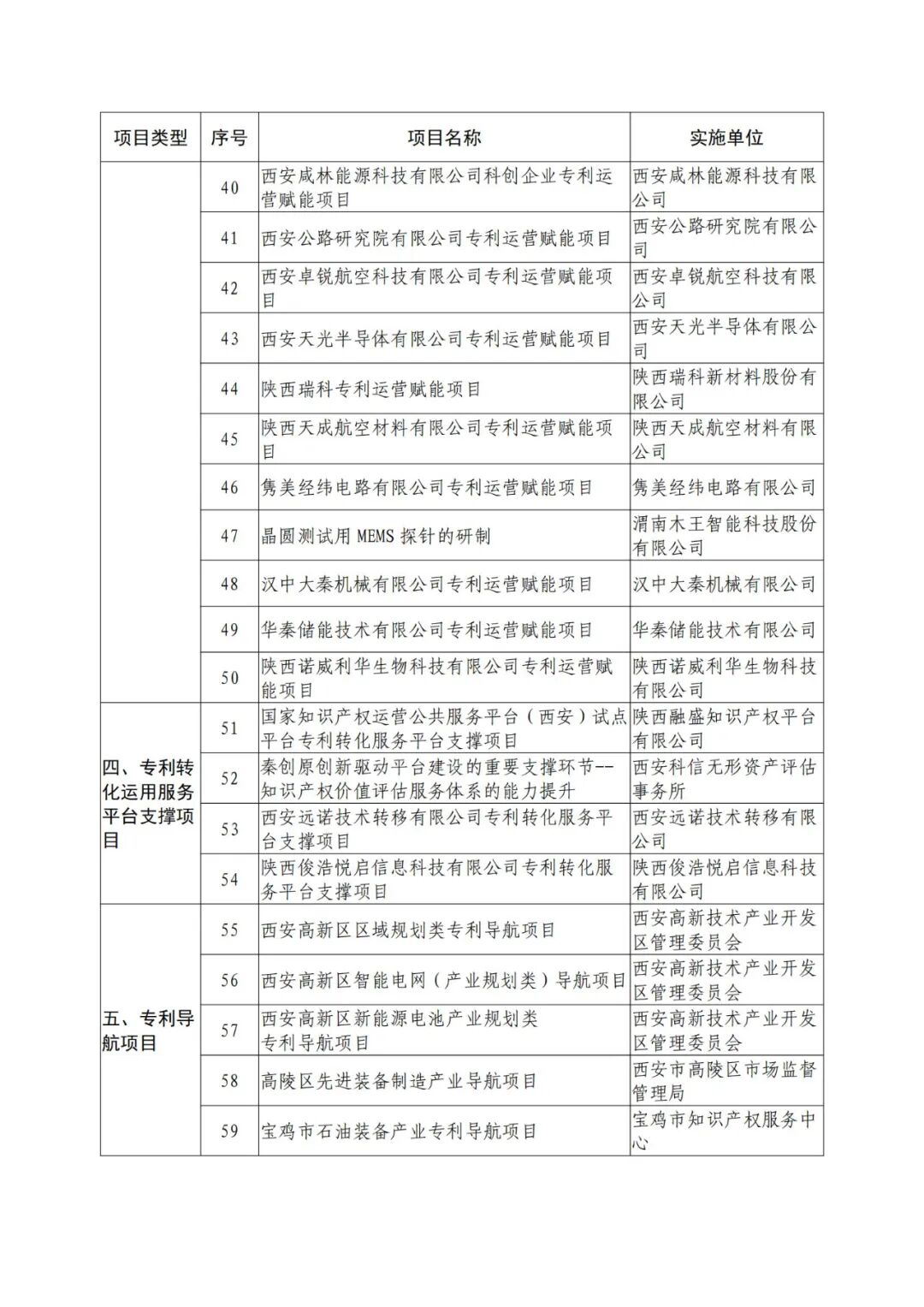
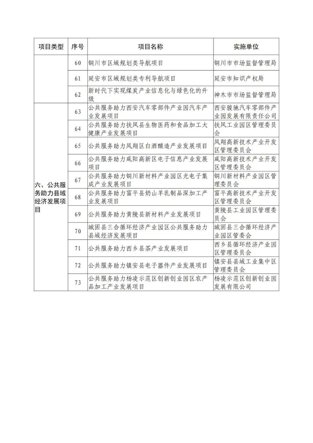
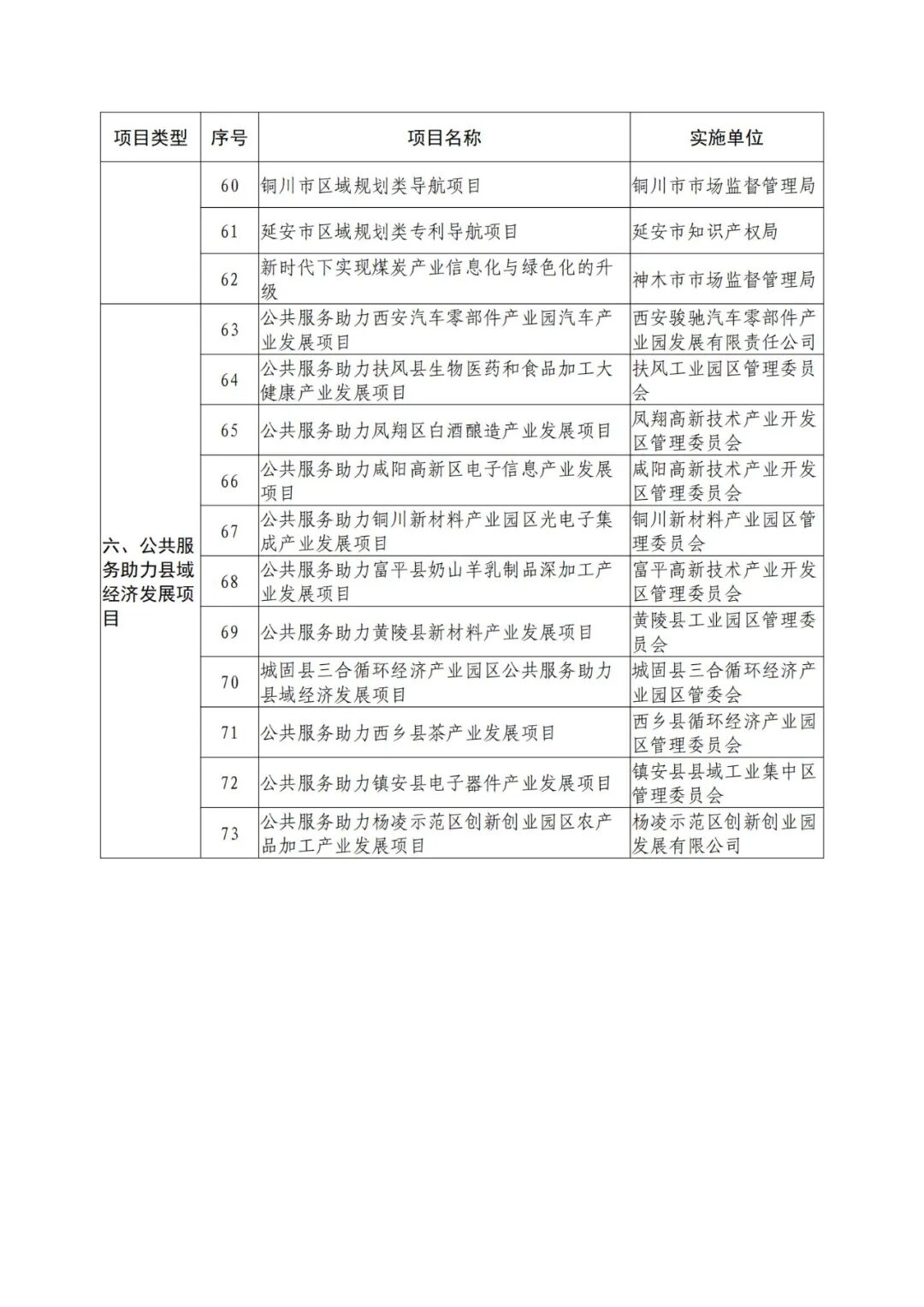
附件:2023年陕西省专利转化专项计划项目名单
联系部门:陕西省知识产权局运用促进处、机关纪委
联系地址:西安市新城区省政府前大楼(710006)
联 系 人:蔺朝阳 王龙刚
联系电话:029-63916862,63916878
陕西省知识产权局
2023年6月19日




根据《陕西省知识产权局关于组织申报2023年陕西省专利转化专项计划项目的通知》(陕知发〔2023〕13号)文件精神,经各单位申报、专家评审、局党组会研究决定,现将拟立项的2023年陕西省专利转化专项计划项目名单予以公示。
公示时间自2023年6月19日至26日。公示期内如对公示对象有异议,可通过书面方式反映,注明联系方式。单位反映情况的,请出具正式函件并加盖公章;个人反映情况的须采用实名。
附件:2023年陕西省专利转化专项计划项目名单
联系部门:陕西省知识产权局运用促进处、机关纪委
联系地址:西安市新城区省政府前大楼(710006)
联 系 人:蔺朝阳 王龙刚
联系电话:029-63916862,63916878
陕西省知识产权局
2023年6月19日