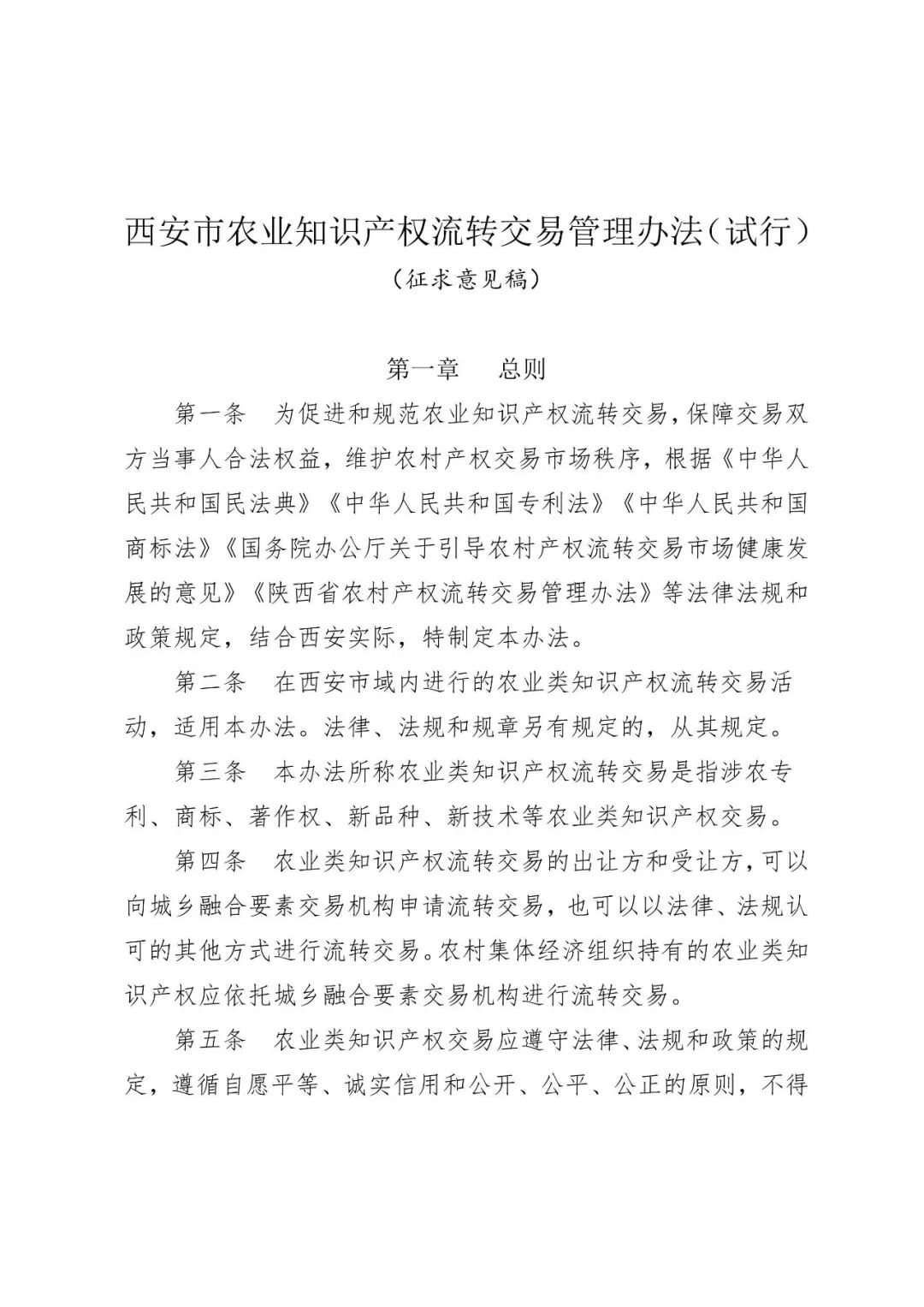
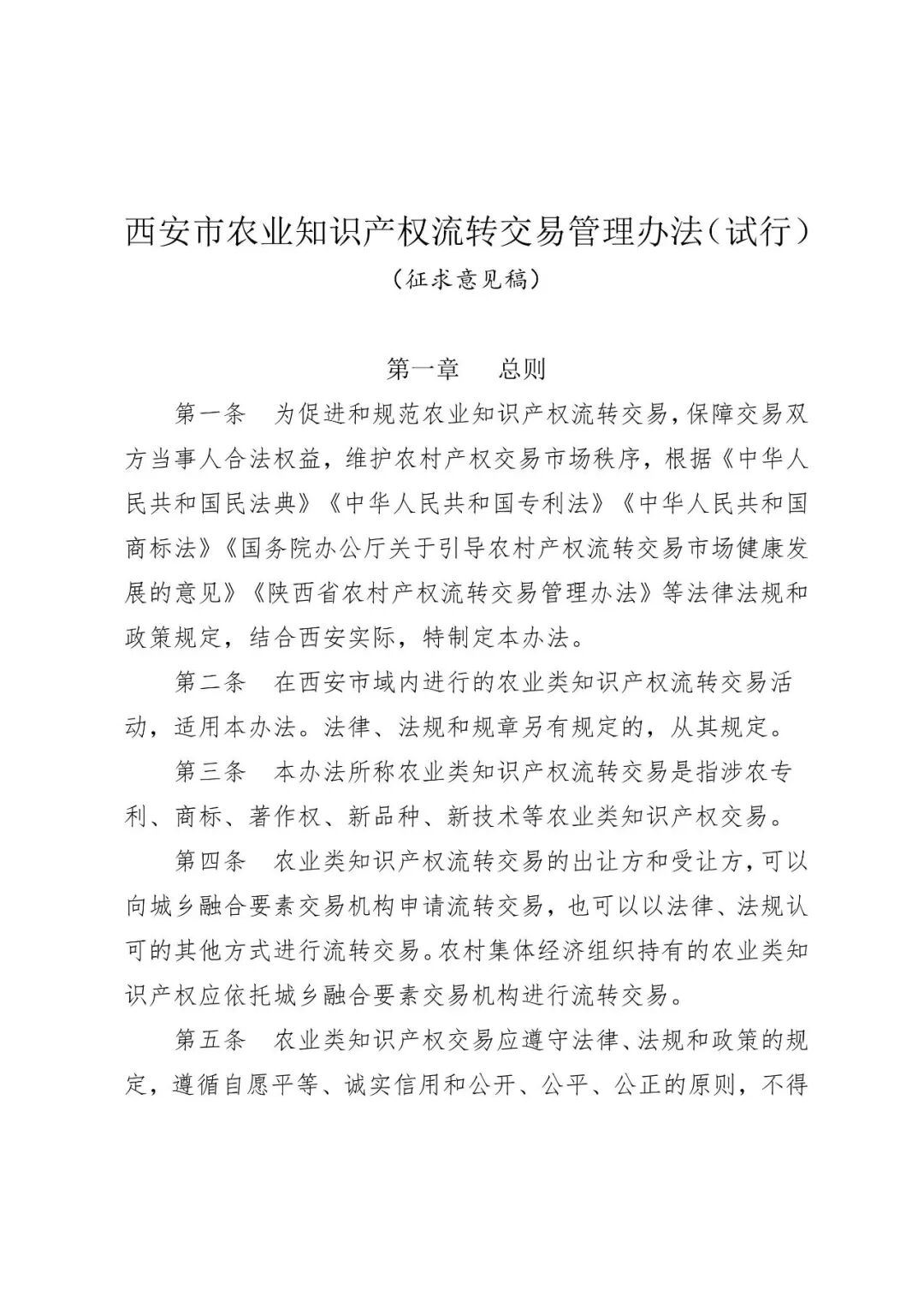
首页 > 政策法规> 地方政策 > 详情
西安市市场监督管理局(知识产权局) | 《西安市农业知识产权流转交易管理办法(试行)》向社会公开征求
《西安市农业知识产权流转交易管理办法(试行)》向社会公开征求意见的公告
为切实贯彻落实市委办公厅、市政府办公厅《关于印发〈西安城乡融合要素交易市场组建方案〉的通知》(市办字〔2023〕192号)精神,我局起草了《西安市农业知识产权流转交易管理办法(试行)(征求意见稿)》(详见附件)。为有效增强该办法编制的科学性、民主性,按照我市行政规范性文件管理相关规定,现向社会公开征求意见。
欢迎有关单位和社会各界人士就《西安市农业知识产权流转交易管理办法(试行)(征求意见稿)》提出宝贵意见建议,并于2023年12月30日前以书面或电子邮件方式反馈我局。反馈意见请注明修改理由,意见提出人姓名、工作单位和联系方式等。感谢您的参与和支持!
联系地址:西安市凤城八路109号市政府院内2号楼569室
联系人:郭雨姗,
联系电话:86787697,
电子邮箱:coralguo123@163.com。
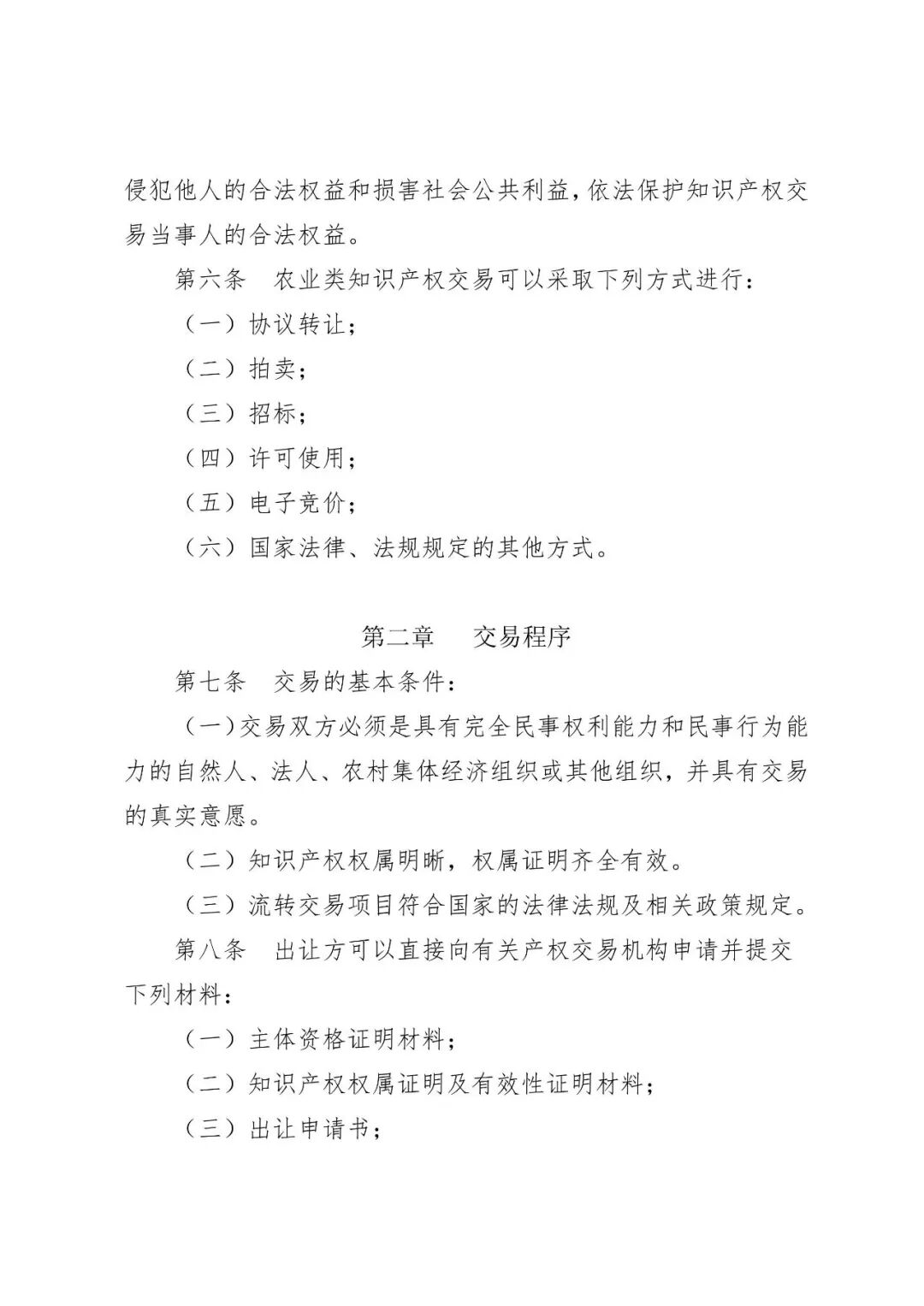
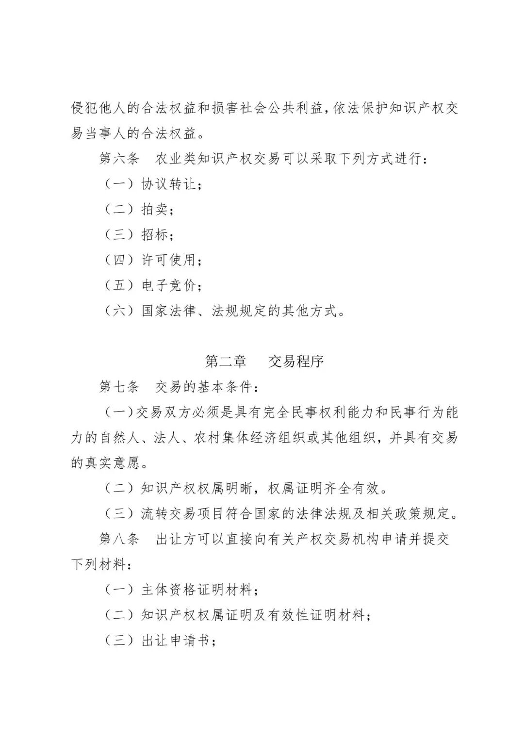
西安市农业知识产权流转交易管理办法(试行)(征求意见稿).pdf
西安市市场监督管理局(知识产权局)
2023年11月30日






《西安市农业知识产权流转交易管理办法(试行)》向社会公开征求意见的公告
为切实贯彻落实市委办公厅、市政府办公厅《关于印发〈西安城乡融合要素交易市场组建方案〉的通知》(市办字〔2023〕192号)精神,我局起草了《西安市农业知识产权流转交易管理办法(试行)(征求意见稿)》(详见附件)。为有效增强该办法编制的科学性、民主性,按照我市行政规范性文件管理相关规定,现向社会公开征求意见。
欢迎有关单位和社会各界人士就《西安市农业知识产权流转交易管理办法(试行)(征求意见稿)》提出宝贵意见建议,并于2023年12月30日前以书面或电子邮件方式反馈我局。反馈意见请注明修改理由,意见提出人姓名、工作单位和联系方式等。感谢您的参与和支持!
联系地址:西安市凤城八路109号市政府院内2号楼569室
联系人:郭雨姗,
联系电话:86787697,
电子邮箱:coralguo123@163.com。
西安市农业知识产权流转交易管理办法(试行)(征求意见稿).pdf
西安市市场监督管理局(知识产权局)
2023年11月30日